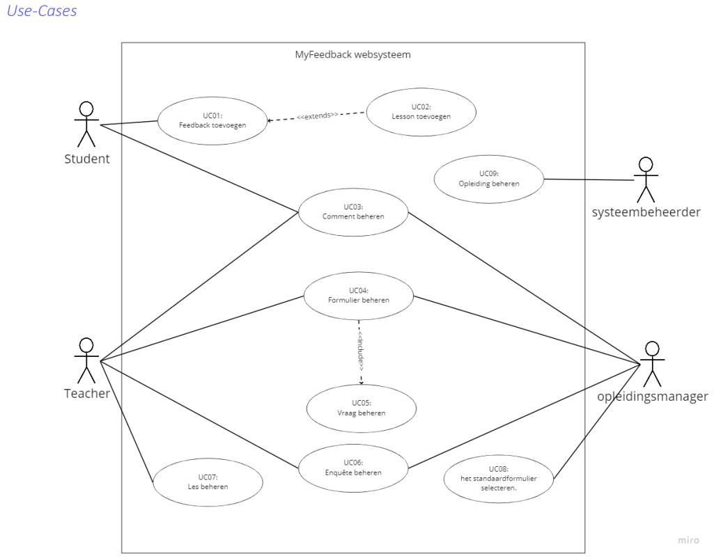
B1-K1-W2 Bewijsstuk 1

ERD en Use-case Stage opdracht


Tijdens het maken van mijn stage opdracht heb ik een ERD en Use-case gemaakt.